Free Google Docs Flowchart Templates - With How-To

We’ve compiled the top flowchart templates in Google Docs to help you visualize and manage your projects and workforce.

Included in this article, you’ll find the following:

Google Docs Basic Flowchart Template

Google Docs Basic Flowchart Template

Download the Basic Flowchart Template for Google Docs

When to Use This Template: Opt for this Google Docs basic flowchart template when you want to organize or document any procedure within your organization, particularly for projects that benefit from explicit, step-by-step process visualization.

Notable Template Features: The basic flowchart template in Google Docs comes equipped with fundamental flowchart elements tailored to delineate and convey processes effectively. Its user-friendly design features a variety of shapes and connectors, enabling you to clearly map out activities and decision points. Whether you are documenting a new employee orientation process or a complex manufacturing workflow, this template ensures that every procedural element is straightforward and visually articulated.

Check out our complete collection of flowchart templates to find a variety of formats to fit every need. 

Google Docs Process Flowchart Template

Google Docs Process Flowchart Template

Download the Process Flowchart Template for Google Docs

When to Use This Template: Use the process flowchart template when your team needs to document and scrutinize complex procedures within your organization. This template breaks down each component of a process to ensure clarity and efficient execution, making it especially useful for detailed operational analysis or for incorporating new systems.

Notable Template Features: The process flowchart template is carefully crafted to facilitate detailed process mapping. It features an array of shapes and lines crucial for depicting the progression of multiple steps and their interactions. This template enables users to identify inefficiencies, dependencies, and bottlenecks, so it’s an indispensable tool for making decisions and enhancing process efficiency.

Google Docs Decision Flowchart Template

Google Docs Decision Flowchart Template

Download the Decision Flowchart Template for Google Docs

When to Use This Template: Employ this template whenever your team encounters crucial decision-making situations that demand organized thought and definitive outcomes. It is especially useful in instances where decisions could lead to varied results, and paths must be clearly outlined to assist stakeholders in making informed choices — for example, during strategic planning sessions or risk management discussions.

Notable Template Features: This template is structured to help users visualize potential decision pathways and their expected consequences. With designated decision points and divergent paths, this template helps users examine different scenarios and better anticipate the effects of each decision.

Google Docs Swimlane Flowchart Template

Google Docs Swimlane Flowchart Template

Download the Swimlane Flowchart Template for Google Docs

When to Use This Template: Choose this template when your project involves multiple teams or departments, and you need a clear visualization of how their processes intersect and flow together. It’s especially useful for understanding and coordinating each team’s role and for spotting potential delays or conflicts between departments, ensuring that the entire process is streamlined and collaborative.

Notable Template Features: This template organizes process steps into distinct lanes, each representing a different department or team. This arrangement clarifies responsibilities and visualizes the sequence of tasks across various parts of the organization.

Google Docs Cross-Functional Flowchart Template

Google Docs Cross Functional Flowchart Template

Download the Cross-Functional Flowchart Template for Google Docs

When to Use This Template: Use this template for a detailed view of how various departments interact and contribute to the overall workflow. With complex projects, this template is crucial for showing how the functions of multiple teams or stakeholders are integrated and managed.

Notable Template Features: This template is adept at mapping out the roles and tasks of various departments within a single process, emphasizing their interactions and dependencies. Each horizontal or vertical lane is allocated to a specific department or function, enabling a clear visualization of how individual tasks progress through different parts of the organization.

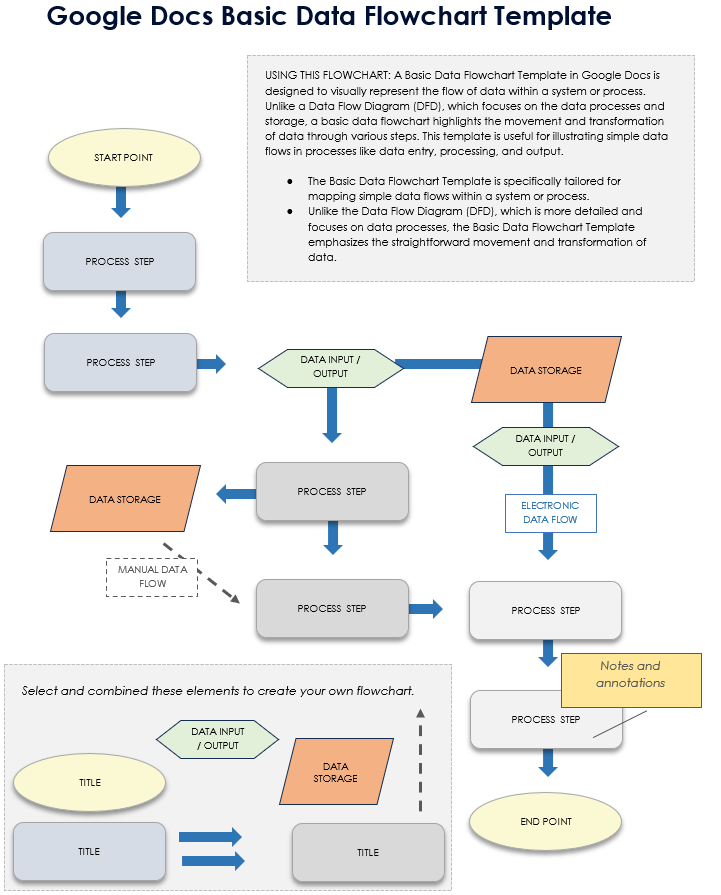
Google Docs Basic Data Flowchart Template

Google Docs Basic Data Flowchart Template

Download the Basic Data Flowchart Template for Google Docs

When to Use This Template: Use this template to illustrate how data moves through a system or process without showing technical details. This template focuses on the system logic, allowing all users, regardless of technical expertise, to understand the system and sequencing.

Notable Template Features: This template uses arrows to depict the sequence of data flows, focusing on process steps. It includes symbols for data sources, processes, stores, and destinations. The structured layout can be customized to show parallel processes, decision points, and feedback loops.

Google Docs Logical Data Flow Diagram (DFD) Template

Google Docs Logical Data Flow DFD Template

Download the Logical Data Flow Diagram (DFD) Template for Google Docs

When to Use This Template: Use this logical data flow diagram template when you need to visualize the movement and transformation of data within a system or process, without delving into technical implementation details. This template is ideal for mapping out the logical flow of data, making it accessible to both technical and non-technical stakeholders

Notable Template Features: This template provides a clear and structured representation of data flows, emphasizing the logical sequence of data processing steps.

Google Docs Physical Data Flow Diagram (DFD) Template

Google Docs Physical Data Flow Diagram DFD Template

Download the Physical Data Flow Diagram (DFD) Template for Google Docs

When to Use This Template: This template is designed for system operators and system architects who are experts in the field that the data or material comes from. Use this template to map out how data physically moves and changes in hardware systems and networks. It is vital for projects involving physical data storage, transmission, and hardware interactions.

Notable Template Features: This template depicts the physical movement of data, focusing on hardware components and network paths. It includes symbols for physical data sources, data storage devices, network connections, and endpoints. Arrows indicate direction of data transfer, providing a clear view of data flow through physical systems. The layout can be customized to show data routing, hardware interactions, and network architecture.

Google Docs System Flowchart Template

Google Docs System Flowchart Template

Download the System Flowchart Template for Google Docs

When to Use This Template: Choose this template when you need to visualize the interactions and operations within a computer system or network. It is especially valuable for setting up new systems, troubleshooting existing ones, or performing system audits. This template aids in clearly defining each component’s role within the entire system, making it essential for IT professionals tasked with managing complex system configurations or enhancements.

Notable Template Features: This template includes symbols and connectors that represent different system components and data flows, enabling a comprehensive understanding of how system elements interact and function.

Google Docs Cause and Effect Flowchart Template

Google Docs Cause and Effect Flowchart Template

Download the Cause and Effect Flowchart Template for Google Docs

When to Use This Template: Utilize this template, also known as a fishbone diagram or an Ishikawa diagram, for analyzing the root causes of a specific problem or quality defect. This template is particularly useful in quality assurance, project management, and product design, where pinpointing underlying issues is essential for resolving problems effectively.

Notable Template Features: This template organizes potential causes into major categories, allowing the user to visualize and examine the causes for variation in a process. Each “bone” of the diagram investigates various potential causes, helping teams collaborate to identify specific areas for improvement.

Google Docs Feedback Loop Flowchart Template

Google Docs Feedback Loop Flowchart Template

Download the Feedback Loop Flowchart Template for Google Docs

When to Use This Template: Use this template to establish or refine the feedback mechanisms in a project or operational process. This template is particularly valuable for iterative development cycles, continuous improvement programs, or customer feedback systems, where ongoing input is vital for enhancement and success.

Notable Template Features: This template is designed to clearly depict the cycle of gathering, analyzing, and implementing feedback, which is crucial for making decisions or adjusting processes. In this way, the template ensures that each loop leads to proactive improvements. Whether you aim to boost product quality, streamline services, or enhance user experiences, this template offers a systematic way to effectively incorporate feedback into your operations.

How to Create a Flowchart Template

Customize our flowchart templates to ensure that they work for your specific application. Follow these basic steps to customize our templates.

 

  1. Download the basic flowchart template.

  2. Open the downloaded template file.
    MS Word Flowchart 01

  3. Click on the placeholder text at the top of the flowchart to enter the name of your process or procedure and create your new flowchart title.
    MS Word Flowchart 02

  4. Click on each rectangle in the flowchart to add descriptions of each process step. Describe each step clearly and accurately to guide the user through the process. Copy and organize the shapes as required.
    MS Word Flowchart 03

  5. Click on each diamond in the flowchart to add descriptions of each decision point. Copy and organize the shapes as required.

    MS Word Flowchart 04

  6. Adjust the directional arrows to show different paths depending on the decision outcomes.
    MS Word Flowchart 05

  7. Review and adjust the layout and flow to ensure clarity. Check the logical progression of the flowchart to ensure that all steps and decision points are correctly aligned and lead to appropriate outcomes.

  8. Review the completed flowchart for any typos or errors. Save the document by clicking File, then Save As, and select the desired location and file format. Consider creating a backup copy for future reference or updates.

How to Create a Flowchart in Google Docs

Here are step-by-step instructions to guide you through building a flowchart in Google Docs.

  1. Navigate to Google Docs in your web browser. Open a new document by clicking  +Blank or open an existing document if you prefer to add a flowchart to it.
    Google Docs Generic 01
  2. Click on Insert in the top menu. Select Drawing from the drop-down menu, then click on +New.
    Google Docs Generic 02
  3. A drawing dialog box will appear. Use the Shape icon to add shapes to your flowchart. Rectangles can be used for steps, diamonds for decision points, and ovals for start and end points. Click the Shape icon, select the desired shape, and click and drag on the drawing area to place it.
    Google Docs Generic 03
  4. Select the shape and then click on the Text box icon. Click inside the shape and type the description of the step or decision.
    Google Docs Generic 04
  5. Click on the Line icon and choose Arrow or Elbow Connector, depending on how you want to connect your shapes. Click and drag from one shape to another to connect them. Adjust the connection points by dragging the end of the arrow to the desired location on each shape.
    Google Docs Generic 05
  6. To change the color of a shape, select the shape and click on the Fill color icon. To format the text, select the Text box and use the toolbar options to change font, size, color, and alignment.
    Google Docs Generic 06
  7. Once you are satisfied with the flowchart, click Save and Close to insert the drawing into your Google Doc.
  8. Click the inserted flowchart to select it, then drag to position it in the document. Grab and drag the corners of the flowchart to resize it as necessary.
     

Review your document and flowchart for any final adjustments. Save your Google Doc by clicking File and then Save. Click the blue Share button in the upper-right corner and enter the email addresses of those you’d like to share it with, or opt to generate a link to copy and paste into an email or a message.

Related Workflow Templates

These templates are invaluable resources for broadening the scope of visual organization beyond simple flowcharts, offering a variety of methods to map out data, ideas, processes, and strategies. When used alongside flowchart templates, they significantly improve comprehension and communication across different projects and contexts.

Free Workflow Templates

Project Management Workflow Template

Leverage these free workflow templates to streamline your business processes. These tools are crafted to assist you in mapping out and optimizing various operational flows, ensuring clarity and consistency across tasks. These templates can help you effectively coordinate activities, manage responsibilities, and boost productivity within your team, allowing you to concentrate on growth and performance enhancements.

Also check out the free workflow templates in PowerPoint so that you can illustrate project, field, and business processes.

Free Process Mapping Templates

Simple Process Map Template
Explore our collection of free process mapping templates designed to visually outline and optimize your business processes. These templates help in clearly defining each step of a workflow, identifying areas for improvement, and boosting overall operational efficiency. Utilize them to gain a thorough understanding of your processes so you can implement effective business strategies.

Organization Charts in Microsoft Word


Use our free organization chart templates for Microsoft Word to clearly structure and visualize the hierarchy of your business. These templates provide a straightforward way to display the relationships within your company, enhancing internal communication and enabling effective management and planning.

Expertly Manage Your Projects and Workforce with Smartsheet

Empower your people to go above and beyond with a flexible platform designed to match the needs of your team — and adapt as those needs change. 

The Smartsheet platform makes it easy to plan, capture, manage, and report on work from anywhere, helping your team be more effective and get more done. Report on key metrics and get real-time visibility into work as it happens with roll-up reports, dashboards, and automated workflows built to keep your team connected and informed. 

When teams have clarity into the work getting done, there’s no telling how much more they can accomplish in the same amount of time. Try Smartsheet for free, today.

 

 

Additional Resources

Project management

Free PowerPoint Flowchart Templates

Download flowchart templates in simple & complex formats, including an animation flowchart, a cross-functional workflow & more.

Discover why over 85% of Fortune 500 companies trust Smartsheet to get work done.

Try Smartsheet for Free Get a Free Smartsheet Demo