All About Workflow Management: Techniques, Best Practices, and Case Studies

Effective workflow management streamlines project processes and allows your team to focus on the work that matters most. This guide provides workflow management techniques, expert-tested best practices, and case studies to help you execute your goals.

Included on this page, you’ll find the steps in workflow management, real-world case studies, workflow management techniques, and best practices from the experts.

What Is Workflow Management?

Workflow management is the process of coordinating task sequences to reach project objectives. Workflow management breaks down large task sequences into smaller ones, with the goal of continuously improving business processes.

Doron Meir

Doron Meir is an art and animation director, a story artist, a teacher, and the author of Workflow, A Practical Guide to the Creative Process, with 15 years of experience in and a unique method for managing creative teams under strict budgets and tight timelines. He says, “Workflow management sets the stage for any process that starts from nothing and proceeds to a successful conclusion.” Meir notes that this description applies to any business endeavor, including creative fields, engineering, services, manufacturing, human resources, and more.

The Workflow Management Process

The workflow management process involves breaking down large business activities into more manageable pieces, and allocating resources to achieve goals and objectives. The process is tailored to meet the specific needs of the organization. 

Most workflow management design plans follow an eight-step process to organize resources:  

Workflow Management Process

 

  1. Resource Identification: Make a list of the resources you’ll need to complete your task, including all the people, budgets, timeframes, equipment, supplies, technology, and vendors.
  2. Listing Tasks: Write a list of tasks to accomplish, and break them down into the smallest possible logical components.
  3. Role Assignments: Assign all your tasks to team members. To complete the project in your desired timeframe, you may need to seek help outside your immediate team, either from people in other parts of your organization or external vendors.
  4. Visualization: Create a workflow diagram to represent your workflow visually. The diagram should clarify task sequences and interdependencies. Use a digital tool that allows you to change and refine your workflow, as well as share it with relevant parties.
  5. Testing: Involve stakeholders in the review and testing process to identify defects in your plan. Collect team members’ input to improve your proposed workflow.
  6. Training: Once you’ve established a strong model, talk with your team about the big picture, their role, the budget, and any timing considerations, as well as task dependencies to keep in mind as you work toward your goal.
  7. Deployment: If you have a large team, first deploy the new workflow to a smaller group, so you can check how the workflow functions. Make tweaks before rolling it out to the whole team. As you work, have team members report areas for improvement.
  8. Improvement: Use your existing workflows as templates for similar efforts, and modify them to meet a new requirement or improve upon past projects. At every project milestone and during your project post-mortem, take the opportunity to improve products, processes and skills.

Workflow Management Techniques and Diagrams

There are a variety of workflow management techniques, but all are useful for developing project roadmaps and employing visualizations and diagrams. The workflow management technique you use will depend on the type of project and its level of complexity.

Workflow analysis breaks down the performance of a workflow and analyzes improvement trends. Business users can modify processes for optimal efficiency and workplace productivity by examining the workflow at the task level. The technique aims to generate greater employee engagement, customer satisfaction, and business competitiveness. 

Here are some of the most common techniques to write your workflow:

  • Business Process Modeling Notation (BPMN): Business Process Modeling and Notation is a technique that illustrates the steps in a business model. This ISO ratified technique is a systems engineering and business process management standard. In this emergency room intake example, workflow management processes are expressed using the standard’s symbols and colors and symbols.  
  • Integrated Definition for Function Modeling (IDEF0): Integrated definition for function modeling was developed by the U.S. Air Force and is now in the public domain. IDEF0 models decisions, actions, and activities based on thorough research, testing and team development. This modeling technique informs manufacturing, software engineering, business process, and information systems analysis, development, and engineering.
  • Unified Modeling Language Diagrams (UML): Unified Modeling Language diagrams is a general-purpose, developmental modeling language developed for complex software systems’ behavioral and structural design. The technique has applications beyond software development, such as manufacturing process flows. The Unified Modeling Language Diagrams example below maps the steps in customer requests and receives an order in an e-commerce scenario. 
UML Diagram
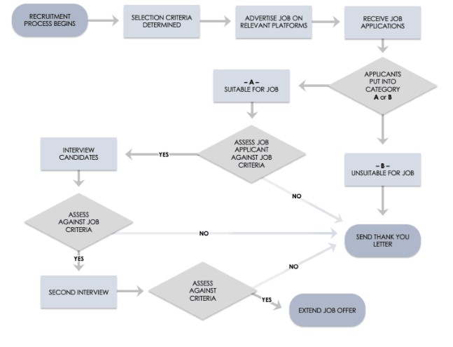
  • Flowchart: Flowcharts display the separate steps of a process in sequential order. This technique applies to many administrative or service procedures, manufacturing processes, or project plans. This recruiting flowchart shows the steps to complete or stop a hiring process. 
Flowchart Diagram
  • Data Flow Diagram (DFD): Data flow diagrams (DFD) visually represent information flow through a process. DFDs support operations understanding to reveal potential problems in order to refine processes and efficiencies. Applications of DFD range from a basic overview to an intricate display of processes or systems. This diagram shows a simple process diagram, and unlike other workflow diagrams, this one doesn’t illustrate decision points. 
  • Role Activity Diagrams: Role activity diagrams portray the interrelationship of roles within the process, interactions, and component actions. Workflow is managed based on how people execute and collaborate in their specific roles. This example shows how three functions interact in a design firm. 
Role Activity Diagram
  • Colored Petri-Nets: Colored Petri-nets, also known as CPN or CP-nets, are geared to managing workflows in complex systems. This graphic language is well-suited for scenarios in which communication, synchronization, and resource sharing are essential.
  • Object-Oriented Methods: Object-oriented methodology is a software development technique that captures the behavior and structure of systems to improve productivity and quality. The method designs software based on objects, or components. The objects are modular, which enables repurposing and sharing with other systems. The approach is useful in the design, analysis, and management of complex, large, and regularly updated programs.
  • Gantt Charts: Gantt charts depict dependencies among tasks and activities to create a project schedule, and are applicable in almost every workflow situation. The example here shows an IT project and the clarity that makes workflow management easier for everyone involved in a project.  
Gantt Chart Workflow
  • Role Interaction Diagrams: Role interaction diagrams are a type of UML diagram employed to capture the flow of system messages. The technique provides context for relationships within a system or process.
  • Simulation Model: Simulation model workflow management diagrams show the work process steps from end to end. The example shows a workflow to manage written content. 

Examples of Workflow Management in Various Industries

Examples of workflow management exist in almost every type of business. For-profit and nonprofit organizations manage workflows to make the most of human, material, and technology resources to reduce costs, meet timelines, and deliver quality results.

Here are some examples of how different businesses use workflow management:

  • Customer Service: Track how customer complaint investigations are assigned.
  • Healthcare: Manage the receipt of a prescription from a physician through its filling and eventual pickup by the patient.
  • Human Resources: Dictate new hire processes, how leave is processed, annual training requirements, and pay processes.
  • IT: Dictates how to address each type of software or hardware issue called in by a staff member.
  • Military: Deploy workflows to manage a hostile situation and follow the rules of engagement.
  • Pharmaceutical Manufacturing: Quality control in medicine production, products packaging, raw materials testing, post-manufacture testing, and shipment preparation.
  • Travel: Create flight, hotel, tours, and auto rental reservations.

There are many ways to take advantage of workflow management techniques and tools to improve business assignments execution in any industry.

Best Practices to Manage Workflow Effectively

Best practices for managing workflow effectively center on the end goal: To complete workflow sequences from start to finish with less effort, fewer errors, in less time, and within budget. 

Here are some methods to manage and optimize workflows more effectively:

  • Auditing and Adjusting Based on a “Source of Truth”: 
Chris Walker
  • Chris M. Walker is the CEO and owner of Superstar SEO, a digital marketing company. He says, “When we take on new client projects, expand or reduce in size, start utilizing new tools, and more, our team's manner of working should and will evolve. Have a detailed process document that memorializes the team's ‘source of truth’ as a basis to audit and adjust workflows to review and improve your processes regularly.” 
  • Continuous Learning for You and Your Team: 
Teo Vanyo
  • Teo Vanyo is the CEO of Stealth Agents, a virtual assistant service company. “The best companies are self-sufficient and capable of learning in various scenarios. Encourage team members to think for themselves, make decisions, and suggest workflow improvements. Recognize them for their dedication and ongoing input.”
  • Modularity for Maximum Control: 
Mia Clarke
  • Mia Clarke is the owner of InvertPro, a company that offers power inverter devices that convert DC power to AC power. Clarke advises, "First, break down your large project into smaller modules or projects, using a visualization tool like Gantt charts. Give the work a name so that it's easier to identify. Organize your project into smaller pieces of work. That way, you can see progress and make sure that it's all moving forward. Be sure to understand the schedule for the total project, not just for individual tasks. That way, you can make sure you meet goals and deadlines. And remember to have a backup plan, so you have a way to recover."
  • Train Your Team: 
Guy Hadas
  • Guy Hadas, CEO and Co-founder of Age Group, an online hub with information, activities, and products for seniors, offers a fundamental yet essential best practice for workflow management: “My recommendation for efficiently managing workflow is to implement proper training at the beginning of any project. Additionally, improve your training practices to ensure that staff understand their workflow roles and responsibilities. Update training regularly.”
  • Automate and Integrate Wherever You Can: 
Marc Bishop
  • Marc Bishop is Director of Business Growth for DigiMagnet, an inbound marketing, web development, and sales acceleration agency.  “Utilizing automation tools that function well together will aid in building seamless processes,” says Bishop. “You probably already have enterprise resource planning (ERP systems) in place, but you'll need to integrate tools to make the data accessible. Numerous components of the workflow process are automatable. For example, timekeeping and payroll are critical functions and automation of reporting and tracking operations.”
  • Have Everyone Hunt for Errors and Bottlenecks: 
David Reid

  • David Reid is a sales director at VEM Tooling, a plastics supplier that has multiple international workflows to manage. “VEM works with vendors in different countries, so everything needs to be tracked and managed carefully to meet client demands without losing profitability,” explains Reid. He sees workflow management as a group activity where everyone is accountable, collaborative, and all in, to find ways to shave off time while increasing quality. “Our team is always on the lookout to identify and eliminate bottlenecks, search out potential, and look for ways to cut wasted time and money.”

Benefits of Workflow Management

Workflow management benefits organizations by eliminating unnecessary tasks and budget items. Workflow management increases transparency, reduces the need for micromanagement, and improves teamwork, quality, productivity, and profitability.

The benefits of workflow management include the following:

  • Accelerated Approvals: Lags in approval processes are typical. Email notification, easy sharing, and automation reduce delays and make work flow faster.
  • Access to Information: Critical processes may be reviewed, ensuring no bottlenecks or issues. This oversight allows project managers to determine how well the process runs from end to end.
  • Assign Responsibility: Workflow management and mapping clarify which staff member is responsible for tasks and is accountable to the team.  
  • Clear Audit Trails: This is especially true when using a workflow management software system. Recordkeeping of progress, task completion, and relevant details make it easier to pinpoint issues, what worked well, and what to improve in the following workflow.
  • Define Rules: When issues come up, predefined rules eliminate some guesswork, save time and boost confidence in the organization’s work capacity.
  • Freedom to Focus on Strategy: Managers do not need to spend time on operations with a smooth workflow. Instead, they can pay attention to other parts of their job, promoting business growth and development.
  • Greater Visibility: Workflows are a way to communicate the process to stakeholders visually.
  • Improve Processes: Scrutiny of current processes leads to recognizing issues and opens the door for improvement to enhance workflow optimization
  • Improve Timeline Estimates: Gives project managers a basis to estimate how long a task or the overall project will take. 
  • Lower Project Risk: When a project is at risk, it elevates project complexity, and the number of team members can increase. Workflows can ensure decreased delays in the schedule, dispute reduction, and limited rework costs. 
  • Support Collaboration: Managing team-wide collaboration, cross-departmental collaboration, and cross-organizational collaboration is less tangled thanks to automation, management approval, communications, and customization.
  • Support for Organizational Change: When a team works cohesively, it limits the need for management to intervene on the business process side and can provide an improved understanding of the workflow.

How Do You Manage Team Workflows?

To manage team workflows, you first have to get everyone on the same page. You’ll improve performance through upfront planning, continuous communication, and adherence to timelines. Visualization and automation support teams to self-manage and control assigned tasks.

“You never have time not to plan workflows, no matter how tight the deadline,” says Workflow author Meir. “When you’re not in control, pressure creates anxiety and makes you and your teams less effective. But when you’re in control with a clear workflow, you become hyperfocused and even more effective, despite pressures.” 

From writing scripts to final visuals, animation and film projects are notoriously difficult to complete on time and within budget. The best aspect of managed workflows for creative projects is that team members stop what Meir calls spinning or getting stuck and wasting time on one approach or idea rather than moving forward to reach a solution. 

“Procrastination is always the enemy,” Meir states. “Communication and laser focus combat that problem. When you have extra time, it’s because the workflow makes tasks move quickly. After all, you have instituted a workflow management structure. You also have time to experiment to find better solutions and refine them, and that’s the goal and happy result of workflow.”

Meir notes that workflow and management look different in every situation and organization. 

Workflow examples are helpful,” Meir comments, “because it is easier to manage and control what we can see.” 

Here is Meir’s Five Elements Creative Workflow management system in brief:

Meir Workflow Strip

Courtesy of Doron Meir

 

  1. Capture: This skill is the building block of the creative workflow, which is to grab the essence of the project in writing or with a visual to represent a subject and consider the context concisely. Doing so allows you to discuss the idea before you bring it to life, focus on the essential experiments, sharpen perception, improve collaboration, and apply it to the next three stages.
  2. Concept: This is when you form raw ideas into draft or rough images and brainstorm until the team generates the best version of the idea. During this phase, don’t put boundaries around any offered ideas; there are no bad ideas.
  3. Vision: This is where you work through the final concept, including all the details, in whatever medium, whether it's software programming, script development, drawing, painting, 3D sculpture, or another medium.
  4. Production: Develop, iterate on, and refine this initial vision. Present the more refined versions for review and make any necessary adjustments.
  5. Plan: At this point, management takes over to divide work into logical sections and assign deadlines.

Workflow Management Case Studies

Workflow management case studies illustrate the importance of breaking down work into smaller, logical segments. With strong workflows in place, work becomes less stressful, and budgets and timelines more attainable.

These two case studies show how making modular, customized workflows function in real life: 

  • Storyboard “Chunking” Workflow Management Case Study: “Artists — and people in general — don’t like to think of their creativity as something to systematize,” notes Workflow creator and author Meir. His view is that chaos is essential at the conception stage. When you have the freedom to explore and fearlessness built into the workflow, you come up with better solutions whether the task is considered creative or not. Breaking down tasks, or chunking, as Meir calls it, makes complex tasks less daunting. 
  • Situation: Storyboarding is a workflow. It is a graphic display of sequenced illustrations or images to pre-visualize animation, a motion picture, an interactive media sequence, or a motion graphic. A designer was eager to take on more challenging projects and was thrilled with a more demanding storyboarding assignment and a generous deadline given by the client. But with the luxury of time, the artist procrastinated. The client wanted to know when they could see something, but the artist had nothing worth showing and stalled for a meeting the following day. The fun, laidback project became a complete nightmare and a spiral of confusion and anxiety.
  • Objective: Produce a great piece of creative work in a short amount of time.
  • Strategy/Workflow Tasks: Meir asked the artist, “What’s your plan?” “I have no time for planning — I need to work!” the artist responded. “I told her she didn’t have time not to plan,” says Meir. Meir advised they take a time-out to plan to help her break the anxiety cycle. After 15 minutes, they had a list of six tasks, each attached to a specific timeframe, to step the artist through the storyboarding process. They agreed to not spend a second longer on any given task on the list — even if it was bad. The workflow completely transformed the situation for the artist. Before the list, everything she did felt like it was taking too long, which stressed her out and made it difficult to focus. Now that she had the list, she was on more solid ground. 
Storyboard Mini Workflow
  • Courtesy of Doron Meir
  • Outcome: The pressure was still there, but it worked in the artist’s favor. Having a simple plan gave the artist a sense of control, and ultimately saved the project by giving her the structure to produce an exciting storyboard for the client.
  • Agile Project Manufacturing Workflow Management Case: 
Jon Quigley
  • Automotive Testing Study: Jon Quigley is the author of nine project management books and a principal at Value Transformation, LLC. Over the last two decades, many of his clients have been significant manufacturers in the aerospace and automotive sectors. Projects in these industries are extremely complex and involve large teams, so it’s necessary to break down business processes into smaller, more sensible workflows.

    Here’s a brief description of how he approached automobile quality testing using an Agile approach:
  • Situation: During a large vehicle development project, the mechanical, electrical, and electronics components, including embedded software, were scheduled for alteration. A tight testing schedule and quick updates called for an inventive solution, because there were more than 3,000 of specifications and requirements. Additionally, the case required more than 3,000 test cases, as there were multiple vehicle versions and different configurations. The project management and executive staff had to remain looped in at all times.
  • Objective: Cover as much of the product systems via testing as quickly as possible.
  • Strategy/Workflow Tasks: At the end of every workday, workflow progress is assessed by available team members based on a series of questions. 
    • Daily Workflow Question Sequence:
      Every morning, the team met to uncover potential bottlenecks and collaborated to generate solutions.
      Review questions from the previous days’ work:
      • What did you accomplish yesterday?
      • Which deliverables were not worked on and why?
      • How many test cases are there?
      • Any defects found?
      • What were the consequences of the defect?
      • Has the tracking system been updated?
        Current work questions for the day:
      • What will you accomplish today?
      • Which test cases are due for completion?
      • Is access to special equipment and expertise required?
      • What are the obstacles you are encountering?
      • What and who can help?
        Based on the test cases, the team created a six-week burn up chart, a tool used in Agile projects to track the total amount of work per iteration. In the graph below, the blue line represents the targeted accomplishment rate, and the orange line represents the actual accomplishment rate. The error reduction is the number of test cases completed as a percentage of the total. 
Verification Status
  • Courtesy of Value Transformation LLC and Jon Quigley
  • Outcome: The team updated the chart every morning, based on team input. The burn up chart showed the percent of tests completed compared to the defects found each day. This process predicted the possible conclusion date, but more significantly, the defects provided a look into the state of the components and systems to the project manager and executives. This level of transparency made it easier to manage real issues and course-correct quickly.

How Workflow Management Differs from Project Management

Workflow management focuses on controlling a series of tasks to complete a project, usually using workflow diagrams and software. Project management focuses on big-picture planning, monitoring, and assessing output to achieve organizational goals. 

While workflow and project management are similar, they are distinct disciplines. Workflow management is an ongoing maintenance of processes with minimal changes. By contrast, project management requires more extensive coordination and planning to respond to changes in a specified, unique project.

Learn more about project management workflows in our guide.

Workflow Management vs. Business Process Management

Workflow management and business process management (BPM) streamline work processes. The difference is that workflow management completes a single task sequence, while business process management designs and continually optimizes processes and executes them across people and systems..

Business process management optimizes multiple workflows and processes to improve the overall business. Business process management requires using software to integrate various workflows with other applications, systems, technology and human elements.

What Is a Workflow Management System?

A workflow management system helps businesses overcome challenges by automating repetitive processes and monitoring uncompleted tasks. These systems support advanced workflow management, including a complete overview of workflows and metrics to monitor and measure individual and company-wide performance.

Automation saves time, improves productivity, and decreases errors. Automation is also functional: According to a Smartsheet workplace survey, more than 40 percent of workers said that repetitive tasks take up a quarter of their workweek. According to those respondents, the bulk of those tasks include data collection, data entry, and email.

Workflow Management System Example: Software Development in Atlassian Jira

Atlassian’s Jira software supports web development workflow management and Agile teams. The software includes workflow diagrams to use as is or as a basis for customization. Jira workflow diagrams and management platform provides complete visibility and enables the creation, tracking, communication, and notification of every detail in real time in one platform. The platform offers flexibility and the ability to easily see alternative paths, critical decision points and incorporate different frameworks such as Kanban and Scrum favored by Agile software development teams. In this workflow example of software development tracked in Atlassian Jira, the colored rectangles represent workflow steps, and the arrows and lines show potential paths. Transitions between stages are in the text.

Understanding Workflow Management Systems

Workflow management systems (WfMS) are software infrastructure systems that help teams to track, monitor, and coordinate workflows. A workflow management system allows the user to define the workflows needed for different circumstances. 

Many workflow management systems also allow teams to analyze and measure the processes in order to identify opportunities for improvement. 

Many workflow management systems offer automatic processing and routing, combine multiple independent systems and processes into a cohesive structure, integrate with existing infrastructure, and organize products from various sources. Workflow management systems often offer notifications to reflect status updates. 

Workflow management systems typically support three types of workflows, depending upon the needs of the project: 

  • Rules-Driven Workflow: Pre-defined rules determine workflow progress in this higher-level type of sequential workflow. Rules are constructed using if, then, or else expressions. Conditions within the rules determine whether the expressions are true or false. 
  • Sequential Workflow: This type of workflow is progressive and linear, such as a flowchart, and moves from one process or task to the next and does not backtrack in sequence. 
  • State Machine Workflow: These workflows go from one “state” to another. Complex workflows may backtrack if dependencies require it.

Benefits of Workflow Management Software

Workflow management systems allow businesses to automate repetitive business processes, which provides predictability and repeatability. Organizations and managers use comprehensive, integrated systems that offer accountability and flexibility to get jobs done. 

The best workflow management system is the one that meets your business needs. Some companies offer lighter-weight, more straightforward systems. Some technology experts say that these lightweight systems are easier to use, and sometimes use less memory. 

Most technology experts say that regardless of your choice, users must have one platform that can manage all of their workflows to do the following:

  • Increase Efficiency: Streamlining business processes and automatically allocating work across the organization increases workflow efficiency. Workflow management systems offer fast accessibility to data and eliminate delays in task distribution.
  • Reduce Paperwork: Workflow management solutions convert paper documents and forms into electronic records. Workflows also manage and store online documents, which minimizes the risk of losing any important documentation.
  • Support Speed and Accuracy: These systems also eliminate manual data entry and drastically reduce the chances of error. Automatic triggers and alerts sent to employees about pending tasks also accelerate processes.

Limitations of Workflow Management Systems

Some workflow management system limitations include technical, maintenance, usability, or integration issues. Workflow systems should also enable communications up and down the stakeholder chain. Companies can avoid limitations through careful vetting and the purchase of software systems after thorough testing.

Workflow author Meir says that software offers valuable support but adds some words of caution. “You can’t become overly reliant on software to the exclusion of human interaction,” warns Meir. “The system should automate so you can save time, which will enable team collaboration and productivity.”

Here are some of the typical limitations of workflow management systems:

  • Integration Challenges: Investigate which tools the software integrates with before purchase to ensure that you can continue using your current tools.
  • Lack of Human Communication or Communication Tools: Using software systems is helpful, but collaboration can also take a backseat. Workflow systems should have an easy way to communicate with stakeholders or integrate existing work tools.
  • Maintenance Requirements: Automation should be tested thoroughly before and after implementation to ensure that it provides benefits beyond your current tool. Workflows need to be updated to reap maximum advantages. 
  • Systems Issues: The complexity of workflow software can also result in downtime for repairs and fixes that need to be handled by the vendor or IT teams.
  • User Unfriendliness: Workflow management systems can be complex and aren’t always intuitive. Ensure that onboarding is easy and there is no steep learning curve with the system you select.

Features of Workflow Management Software

The key features of workflow management software ensure effectiveness and usability. Best-in-class systems are usually cloud-based, and offer collaboration tools and multiple reporting features. Look for flexible features such as customization, scalability, and mobility for easy access. 

“A workflow system has to be easy for everyone to use,” says Workflow author Meir. “Look for software that is flexible and compatible with whatever software you already use, wherever you are.”

Workflow management features to look for include:

  • Access from Anywhere: Mobile is how the world communicates, so workflow management tools should include mobile access. Systems must give people the ability to view records, data, progress, and processes in areas with no or limited connectivity.
  • Accountability: Reporting, transparency, and clear goal assignments make everyone accountable and enable self-monitoring.
  • Automation and Notifications: Automation features, such as the ability to run tasks without human action, send emails, set up reminders, schedule tasks, and apply triggers for drip campaigns make running workflows much easier. Reminders help ensure that every team member knows when to upload files, track time, and provide updates. 
  • Cloud-Based Platform: A workflow management system in the cloud translates to worry-free maintenance and updates, tight security, and reliable vendor partnership. 
  • Collaboration Tools: Look for a system that allows you to message colleagues and create customizable dashboards that display everything about your project, in order to keep everyone updated on project status. Support for collaboration, as well as document and knowledge sharing throughout your organization is one of the best attributes of a workflow management tool.
  • Customization: Sensible management tools offer the flexibility to create and configure the workflow steps through user-defined rules. A drag-and-drop interface simplifies workflow mapping and modification, and it frees IT teams and developers to focus on priorities instead of change requests.
  • Integration: Look for a workflow tool that seamlessly integrates with your technology and makes the most of existing investment in financial, CRM, sales, marketing, and social media platforms. 
  • Intuitive Interface: An intuitive interface facilitates onboarding to get teams to work and collaborate immediately. 
  • Parallel Workflows: Tasks frequently need simultaneous access, so people can complete tasks independently. Instead of forcing them to wait for an individual or vendor to complete a task, parallel workflows should be built into the software under consideration.
  • Reporting and Insights: Efficient automation systems have options for creating reports and dashboards, and advanced tracking capabilities to provide information when changes occur to a process. The right system helps resolve bottlenecks, detect silos, monitor progress, and recognize exceptional colleagues.
  • Rules-Based Access: This feature allows you to customize your workflows. You should be able to change the rules without breaking other workflows. Look for no-code rules, so the tool is easy for managers to use.
  • Scalability: A best-in-class workflow system should have the capacity to scale workflows and processes as business grows and workflows become more complex.

The foundation of superior management software is a hardworking workflow engine or software app. The app takes cues from the workflow design and guides the process through its sequences for optimal workflow automation. A workflow engine manages and monitors the states of activities in a workflow.

Take Control of Your Organization’s Workflow with Smartsheet

Empower your people to go above and beyond with a flexible platform designed to match the needs of your team — and adapt as those needs change. 

The Smartsheet platform makes it easy to plan, capture, manage, and report on work from anywhere, helping your team be more effective and get more done. Report on key metrics and get real-time visibility into work as it happens with roll-up reports, dashboards, and automated workflows built to keep your team connected and informed. 

When teams have clarity into the work getting done, there’s no telling how much more they can accomplish in the same amount of time. Try Smartsheet for free, today.

 

 

Discover why over 85% of Fortune 500 companies trust Smartsheet to get work done.

Try Smartsheet for Free Get a Free Smartsheet Demo